登录
|
注册
1970/01/01 下午00:00:00
累计访问量: 2025581
首页
协会动态
行业动态
标准/报告
标准
报告
政策法规
旧货
产业
政策解读
财税
知识产权
涉外
人力资源
其他
培训/活动
行业活动
行业培训
论坛峰会
行业研究
技术委员会
委员名单
动态信息
关于我们
协会简介
理事会
组织机构
联系我们
入会申请
入会指南
入会申请
会员名录
党建天地
返回首页
>
标准/报告
标准
报告
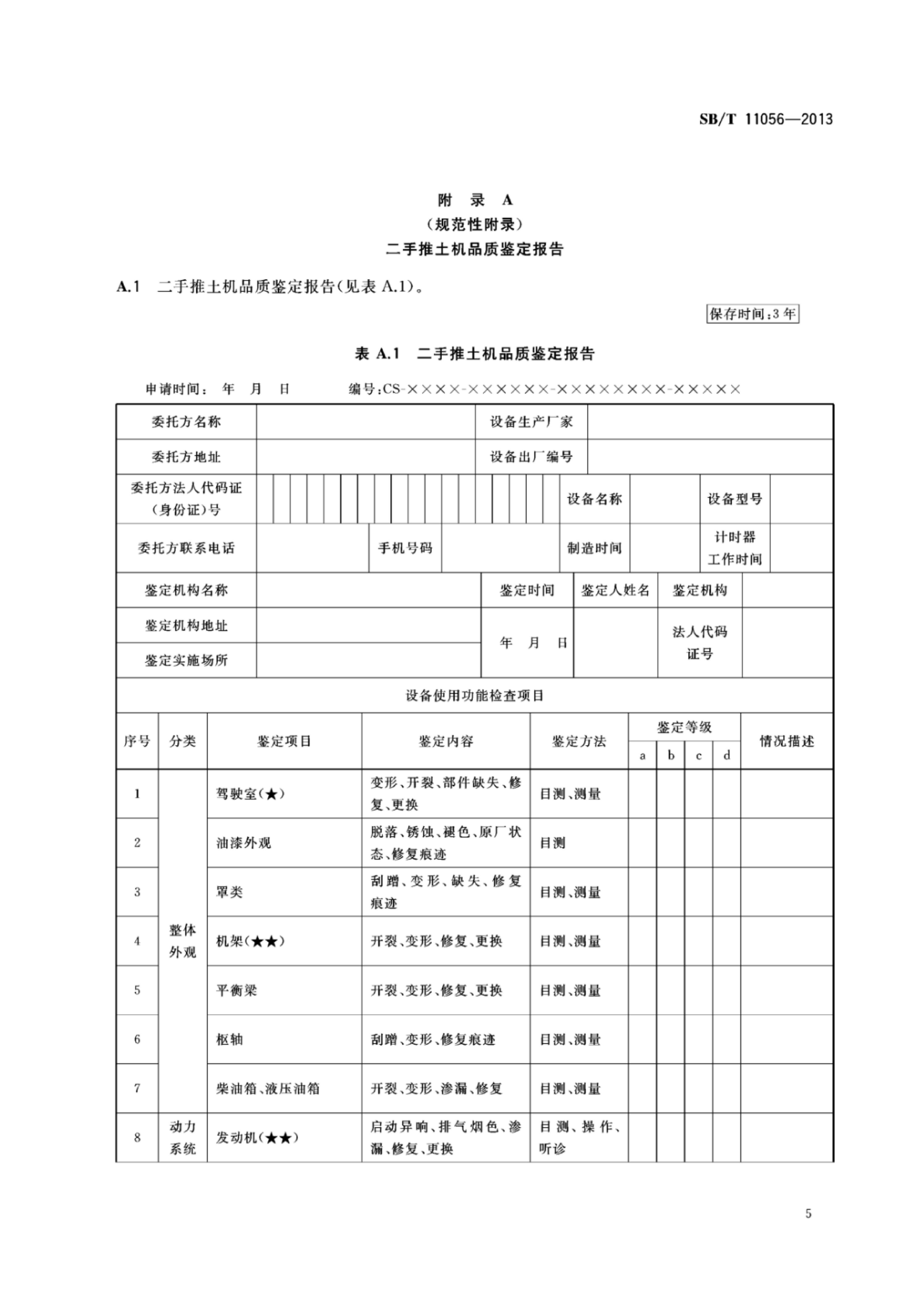
《二手推土机流通技术要求》SB/T11056-2013
发布时间 : 2022年3月24日 09:52
上一篇:
让企业创新“底子”厚“底气”足
下一篇:
《二手设备流通技术规范 通则》